Revolver
To make the frame of the main part of the
revolver I made a plane and deleted all but one vertices, and with the one vertices selected I
extruded it and followed my drawing around. Once I had made all the edges I
started making faces selecting four or three vertices at a time and pressing
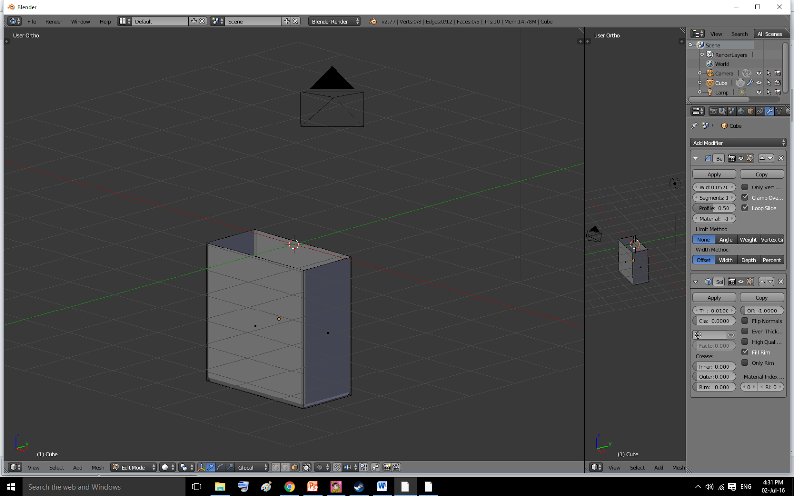
“F” to make faces. After all the faces were made I added the solidify modifier
and extruded all the faces out.
When I got the main frame to the thickness I wanted I added
a mesh of a cylinder lowered the vertices to 12 and scaled it down to fit the
gap in my main frame. Then I smoothened down the main frame.
To make the handle I did pretty much the
same thing as I did when making the main frame, but
for the handle I also added the mirror modifier so I wouldn’t have to make the
left side. I then made sure the main frame and handle were connected.
I did the trigger’s and aim parts in the
exact same way as the others and added the bevel
modifier on the handle and the ammo holder. I also put a second cylinder in to
connect the ammo holder to the gun.
After I was happy with the main part of my gun I started on the
rest of it. The first thing I did was create a cube mesh to make the top
section of this part of the gun, cut the corners of and moved it into place. I
then made the middle part by making a cylinder, then a second cylinder a bit
smaller, put this inside of the first one and added a modifier called boolean to
the first cylinder, selected difference and the second cylinder and clicked
apply. This made the hole in the middle part. For the bottom part I simply just
made a cylinder and sized it to fit.
To do the last piece of the gun that needed modeling I did
the same as I did for most of the parts of the main section of the gun.
Finally
I added materials to color the gun in. I also added a plane to use as a floor.
Zippo Lighter
 To start my zippo lighter I made a mesh
of a cube, added the bevel modifier,
deleted the top face and added the solidify modifier. I did all this to make
the main part of the zippo lighters case.To make the lid I duplicated the main part of the case, scaled it down and rotated it.
To make the inside part I made a cube mesh, scaled it down to fit in the case, made a edge loop, scaled the bottom face along the x axis, then created a cylinder and used the boolean modifier to make the holes in it.
To make the wheel thing I drew around the part holding it using vertices, I then made a cylinder, rotated 90% on the Y axis, then 90% on the X axis. I did this so it would be facing the right way, I scaled it down and put it in place, selected every other edge and scaled them all down. After making all that I made a cylinder that goes through the part connected to the lighter and wheel so they would all be connected.
I then made the latch for the lid, I did this by adding a cylinder and scaling it down, then I duplicated, scaled it down, then scaled it up on the Y axis, this made the hinge. To make the part connecting the latch to the lighter I drew around the reference picture, used the solidify modifier and mirrored it. I then I made the latch by drawing around the reference image, using solidify to thicken the shape, the added 5 edge loops and scaling each down a bit.
I the textured it using materials.
Cigarettes 
To make the cigarettes I created a cylinder, scaled it down and
used the array modifier.
I then
added materials to it to color it in.
Holster
 To start the holster I drew around my
reference image with vertices, and
made faces to fill the gap. I then used the solidify modifier and made it
thicker, deleted the top faces and used the solidify modifier again. I then
scaled and extruded parts.To make the belt I made a plane mesh, scaled it to the size I wanted, added the solidify modifier. I then kept extruding one face out until I made the belt.
I then added materials to texture it.



















No comments:
Post a Comment